Circles Architecture

Circles V2 Core Components
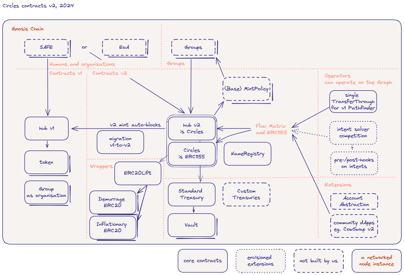
- Hub V2 (ERC-1155): Registers human, group, and organization avatars; manages trust, minting of personal CRC tokens, group currencies, and demurrage.
- Migration: Transitions legacy V1 hub avatars to V2; locks V1 CRC, stops V1 mint, and converts balances to V2.
- Name Registry: Manages names, symbols, and metadata (base58, 12 chars) for avatars.
- Base Mint Policy: Reference implementation for group minting, burning, and redeeming; policy address is immutable per group, custom policies allowed.
- Vaults: Hold personal CRC collateral for group currencies; deployed per group by Standard Treasury and used during redemption.
- Standard Treasury: Manages mint/redeem flows and routes collateral to the correct vault based on Hub data; verifies redemption data before releasing/burning collateral.
Rust crates map onto these components as follows:
circles-rpcfor RPC/query/events/group/invitation/history accesscircles-pathfinderfor trust-graph routing and flow matricescircles-transfersfor ordered transaction assemblycircles-sdkfor typed avatars, registration, invitations/referrals, and optional runner-backed executioncircles-typesfor shared protocol/query/event/config types